AxePlan :
- Bureau d’études structure et charpente (Béton-Bois-Métal)
- Créé en 2008 par M. Ludovic Dubreuil
- Deux agences à Bergerac (24) et Samazan (47)
- 9 collaborateurs : ingénieur(e)s et dessinateur (trice)s-projeteur (trice)s


Le but de notre entreprise
- Concevoir la structure du bâtiment afin d’en assurer la stabilité mécanique
- Dimensionner les différents éléments de structure
- Fournir les plans de la structure aux entreprises
- Trouver le meilleur compromis entre les différents souhaits du client et les contraintes liées aux chantiers
Large zone d’intervention
AxePlan mène des projets sur une importante zone géographique :
- 16 – Charente
- 17 – Charente maritime
- 19 – Corrèze
- 24 – Dordogne
- 31 – Haute-Garonne
- 32 – Gers
- 33 – Gironde
- 37 – Indre-et-Loire
- 40 – Landes
- 46 – Lot
- 47 – Lot et Garonne
- 64 – Pyrénées-Atlantiques
- 77 – Seine-et-Marne
- 82 – Tarn et Garonne
- 84 – Vaucluse
- 87 – Haute Vienne

Nous travaillons avec

Les Cabinets d’Architecture

Les collectivités

Les industriels

Les particuliers
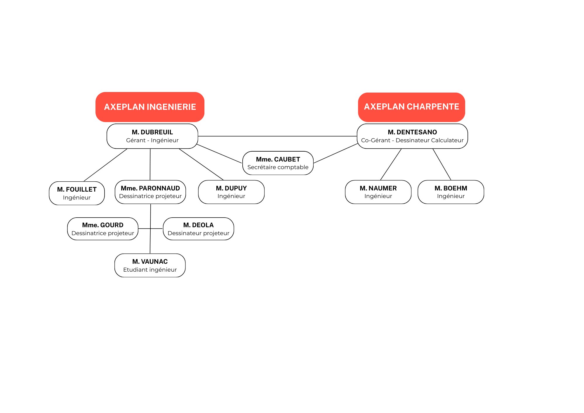
Notre équipe
Neuf collaborateurs de talents pour vous servir

